|
188-6099-5107
商務合作:cuitingyu@email.acrel.cn
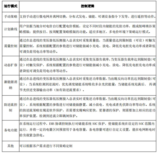
安科瑞 劉芳 18860995107 1. 產品介紹 ACCU-100微電網協調控制器是一種應用于微電網、分布式發電、儲能等領域的智能協調控制器。裝置滿足系統滿足光伏系統、風力發電、儲能系統以及充電樁等設備的接入,通過對微電網系統進行實時數據采集分析,監視光伏、風能、儲能系統、充電樁運行狀態及健康狀況,并在此基礎上以安全經濟優化運行為目標,獲取控制策略進而對微電網實施調節控制,實現微電網分布式能源、儲能系統、負荷的實時動態調節功能,促進新能源就地化消納,提高電網運行穩定性、補償負荷波動;有效實現微電網的需求管理,提高微電網運行效率、降低供電成本,保障微電網安全、可靠、經濟運行。 2. 產品特點 ACCU-100微電網協調控制器具備以下功能特點: 數據采集:支持串口、以太網等多通道實時運行,滿足各類風電與光伏逆變器、儲能等設備接入; 通訊管理:支持ModbusRTU、ModbusTCP、IEC60870-5-101、IEC 60870-5-103、IEC60870-5-104、MQTT 等通信規約,可實現云邊協同(結合安科瑞智慧能源管理云平臺進行遠程運維)、OTA 升級、就地/遠程切換、本地人機交互(選配); 邊緣計算:靈活的報警閾值設置、主動上傳報警信息、數據合并計算、邏輯控制、斷點續傳、數據加密、4G路由; 策略管理:防逆流、計劃曲線、削峰填谷、需量控制、有功/無功控制、光儲協調等,并支持策略定制; 系統安全:基于不可信模型設計的用戶權限,防止非法用戶侵入;基于數據加密與數據安全驗證技術,采用數據標定與防篡改機制,實現數據固證和可追溯; 運行安全:采集分析包括電池、溫控及消防在內的全站信號與測量數據,實現運行安全預警預測。 3. 產品參數 ACCU-100微電網控制器主要負責工商業光儲充新能源電站的數據采集、本地控制策略以及云端數據的交互。支持容量為:儲能容量:≤400kW,光伏容量:≤400kWp。 圖 3-1ACCU-100產品示意圖 ACCU-100微電網控制器典型的硬件配置與附件參數如下表3-1所示。 表 3-1典型配置參數表 4. 系統架構 圖 4-1系統架構圖 ACCU-100 協調控制器:控制儲能設備、分布式能源、可調負荷設備的出力與電力需求,并能根據經濟效益模型在滿足調度的前提下,進行光儲置換,減少棄光。并與云端平臺進行交互,響應云端策略配置。 智慧能源管理云平臺 EMS3.0:滿足跨站點,跨區域海量數據的接入,通過數據分析實現各站點資源類、電量類、損耗類、指標類、維護類、貢獻類等指標計算與管控,并通過多樣化預測,分析發電與用電趨勢結合電價數據、生產計劃、負荷需求,提供控制方案。同時提供遠程監控與運維功能。 5. 技術標準 產品主要依據標準如下: GB/T 13729-2002遠動終端設備 GB/T 17626.4 電磁兼容 試驗和測量技術電快速瞬變沖群抗擾度試驗 GB/T 15153.1 遠動設備及系統第2部分:工作條件第1篇:電源和電磁兼容兼容性 GB/T 15153.2 遠動設備及系統第2部分:工作條件第2篇:環境條件(氣候、機械和其他非電影響因素) GB/T 4208-2008 外殼防護等級(IP 代碼) Q/GDW 639-2011配電自動化終端設備檢測規程 NB/T 32015分布式電源接入配電網技術規定 DL/T 5843~110kV電網繼電保護裝置運行整定規程 DL/T 721-2013配電網自動化遠方終端 DL/T 630-1997交流采樣遠動終端技術條件 DB/T 864-2012微電網接入10kV及以下配電網技術規范 GB/T 33589-2017微電網接入電力系統技術規定 GB/T 36274-2018微電網能量管理系統技術規范 GB/T 36270-2018微電網監控系統技術規范 DL/T 1864-2018獨立型微電網監控系統技術規范 T/CEC 153-2018并網型微電網負荷管理技術導則 T/CEC 152-2018并網型微電網需求響應技術要求 T/CEC 153-2018并網型微電網負荷管理技術導則 6.性能指標 表6-1ACCU-100協調控制器性能指標 7. 能量調度 表7-1典型能量調度功能表 8. 裝置接線 ACCU-100協調控制器,采用標準導軌安裝方式。裝置插上網線后LINK綠色燈會亮起,有數據時閃爍,SPEED黃色燈在100Mb/s時常亮,在10Mb/s時關閉;裝置有數據傳輸接收數據RX紅色燈閃爍,發送數據TX綠色燈閃爍。 后板及底板均可安裝導軌卡座。 9. 外觀尺寸 圖9-1裝置外觀尺寸 10.通用要求 10.1.一般要求 采取屏蔽及相應抗干擾等措施,以防電磁干擾、雷電干擾造成設備損毀,確保裝置在規定的環境條件下能安全有效地運行。 10.2.包裝與運輸 1)設備的包裝應符合相關規定,并采取防雨、防潮、防銹、防震等措施,以免在運輸過程中由于振動和碰撞引起損壞。 2)包裝箱內考慮好設備的支撐與固定,所有松散部件另包裝好放入箱內。 3)每個包裝件都應有與該包裝件相符合的裝箱單,放置于包裝明顯位置,并使用防潮的密封袋包裝。包裝袋內裝入的零部件應有明顯的標記或標簽,至少標明部件號、編號、名稱、數量等,并且相關信息要與裝箱單一致。 4)設備及附件應采取防潮、防銹蝕等措施,保證12個月內不發生銹蝕和損壞。如果超過12個月,應進行檢查,并重新作防銹處理。 5)包裝件應符合運輸作業的規定,避免在運輸和裝卸時包裝件內的部件產生滑動、撞擊和磨擦,造成部件的損壞。 11.技術服務 1)及時向買方提供按合同規定的全部技術資料。 2)及時指導買方按供方的技術資料和圖紙要求進行安裝、分部與整套試運行及試生產。 3)按合同規定為買方安排有關設備安裝、調試、使用、維護技術的業務培訓。 4)嚴格執行買賣雙方就有關重大問題召開會議的紀要或簽訂的協議。 5)做好售前、售中、售后服務。 6)隨時滿足買方對備品備件的要求。 12.方案架構 13.主要功能 1)系統總覽:實現微電網光伏、風電、儲能、負荷、充電樁、環境數據的采集、監測、可視化展示、異常告警收益統計等功能。 2)設備監控:實現光伏組件、逆變器、PCS、BMS、充電樁等設備的發電、用電、充放電的狀態監控,并支持事件查詢、統計報表等功能。 3)功率預測:實現光伏短時和超短時功率預測,并經進行誤差分析,同時對微電網內所有負荷,基于歷史負荷數據,通過大數據分析算法,預測負荷功率曲線。 4)優化控制:協同光伏、風電、儲能、負載等多種能源主體動態規劃智能策略,實現儲能、光伏協調控制,比如計劃曲線、削峰填谷、防逆流、新能源消納、需量控制等。 5)經濟調度:根據光伏與負荷功率預測結果,結合分時電價電網交互功率、儲能狀態及約束條件,以用電成本低為目標,建立經濟調度模型,采用深度學習算法解析微電網運行功率計劃,系統通過將功率計劃進行分解,實現對光伏、儲能。 6)能源分析:具備微電網能耗及效益分析、微電網經濟運行分析、多維度電量分析,并為智能化運維提供依據。






