|
188-6099-5107
商務合作:cuitingyu@email.acrel.cn
安科瑞 崔庭宇
摘 要:現如今,各領域不斷的進步,促進電力電網的快速發展,人們對電力系統運行的安全性以及穩定性的要求越來越高,而微機保護裝置能夠對電力系統的運行起到有效的保護作用。本文介紹的微機保護裝置,可以針對35kV配電工程中不同保護對象提供對應的保護功能,主變保護屏可以對35kV配電工程中35/10kV主變壓器形成完善的整套主變保護,能大大提高變電站運行的可靠性、安全性、提高供電質量,有利于實現變電站綜合自動化,實現無人或少人值班。
關鍵詞:安全性;穩定性;微機保護裝置;主變保護屏;綜合自動化;
1 項目概況
懷遠人民醫院位于安徽懷遠縣二橋西側,總建筑面積達35萬平方米,一期總建筑面積達27萬平方米,院區擬投資15億元,病區床位1600張,機動車位2725個,非機動車位8229個,計劃于2021年投入使用。懷遠人民醫院是一所集醫療、預防、保健、科研、急救、康復為一體的公益性、非營利性綜合醫院。以“病人滿意、員工幸福”為目標,秉持“以病人為中心”的理念,追求合理化,追根究柢,止于至善,兼顧效率與品質的提升。
本工程為懷遠縣長久健康醫療投資管理有限公司懷遠縣人民醫院西院區供配電工程,本工程由兩路35kV電源供電,一路電源引自220kV涂山變35kV備用385間隔,二路電源引自110kV懷遠變35kV備用334間隔,安裝SC11-12500/35主變兩臺。新建35kV變電站一座,10kV分配電房3處。其中1#配電房兼開閉所內配置KYN61-40.5中置式開關柜13臺,KYN28-12中置式開關柜22臺,2000kVA變壓器1臺,2500kVA變壓器3臺,電容器室和二次設備室各一處;2#配電房內配置KYN28-12中置式開關柜6臺,1600kVA變壓器2臺;3#配電房內配置KYN28-12中置式開關柜6臺,2500kVA變壓器2臺;4#配電房內配置KYN28-12中置式開關柜6臺,1250kVA變壓器2臺。本工程共有一個35kV變電站和1個10kV開閉所,3個10kV變電站,35kV市電引入后經由35kV/10kV變壓器,降至10kV電引入開閉所,再由開閉所進行分配,整個變電站的一次系統干線圖以及平面布局圖如下:
圖1 一次系統干線圖
圖2 35kV變電站和1#配電室兼開閉所平面布局圖
圖3 2#配電室平面布局圖
圖4 3#配電室平面布局圖
圖5 3#配電室平面布局圖
2 項目需求
本項目35kV變電站為終端用戶變,35kV采用單母線分段接線接線,為防止35kV變電站故障涉及其它變電所安全運行:需在35kV側配置主變保護柜4面,以及電力監控系統Acrel-2000Z一臺套,實現對高壓柜的設備運行情況實時監視和保護。
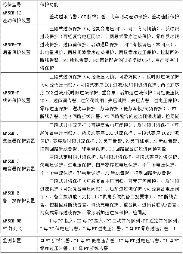
本次針對該35kV配電工程項目中不同保護對象配置不同微機保護裝置,35kV主變柜按主保護加后備保護配置:差動保護裝置AM5SE-D2、高后備保護裝置AM5SE-TB、高側測控裝置AM5SE-K、低側測控裝置AM5SE-K;35kV進線柜配置AM5SE-F線路保護裝置;35kV分段柜配置AM5SE-B備自投保護裝置;35kV母線設備柜配置AM5SE-UB PT并列及監測裝置;10kV電容補償柜配置AM5SE-C電容器保護裝置;10kV變壓器出線柜配置AM5SE-T變壓器保護裝置;10kV分段柜配置AM5SE-B備自投保護裝置;10kV母線設備柜配置AM5SE-UB PT并列及監測裝置。各型號主要實現的保護功能如下:

3 產品方案
本工程分為一個35kV變電站和4個10kV變電站,需要對每面高壓柜配置AM5SE系列微機保護裝置以及ASD100G開關狀態指示儀,此外,每個主變柜還需配置一只UP858-19AN檔位變送器,用于對主變壓器的檔位進行調節,以35kV變電站和1#10kV配電室為例,上圖方案如下:

圖6 35kV變電站上圖方案

圖7 1#10kV配電室I段母線上圖方案

圖8 1#10kV配電室II段母線上圖方案
整個配電室所配置產品型號與數量如下:




此外,本項目高低壓柜配置了多功能儀表,型號分別為68只AMC96和449只AMC72.
4 系統需求
為實時監視整個配電室的運行以及數據采集,該項目配置一套Acrel-2000Z電力監控系統,其可實現的功能如下:
1)實時監測:以配電一次圖的形式直觀顯示配電線路的運行狀態,可以實時監測各回路電壓、電流、功率、功率因數等電參數信息,動態監視各配電回路斷路器、隔離開關、地刀等合、分閘狀態。
圖9 35kV變電站配電監測界面
圖10 1#10kV配電室I段母線配電監測界面
圖11 1#10kV配電室II段母線配電監測界面
2)電參量查詢:在配電一次圖中,可以直接查看該回路詳細電參量,包括三相電流、三相電壓、總有功功率、總無功功率、總功率因數、正向有功電能等。
3)運行報表: 查詢各回路或設備指定時間的運行參數,報表中顯示電參量信息應包括:各相電流、三相電壓、總功率因數、總有功功率、總無功功率、正向有功電能等,報表格式有日報表、月報表、年報表等。
圖12 電參量統計報表
圖13 電能統計報表
4)實時告警:能夠對配電回路斷路器、隔離開關、接地刀分、合動作等遙信變位,保護動作、事故跳閘等事件發出告警。
5)歷史事件查詢:能夠對遙信變位,保護動作、事故跳閘,以及電壓、電流、功率、功率因數越限等事件記錄進行存儲和管理,方便用戶對系統事件和報警信息進行歷史追溯,查詢統計、事故分析。
6)故障錄波:能夠在系統發生故障時,自動準確地記錄故障前、后過程的各種電氣量的變化情況,通過對這些電氣量的分析、比較,對分析處理事故、判斷保護是否正確動作、提高電力系統安全運行水平有著重要作用。
7)事故追憶:能夠自動記錄事故時刻前后一段時間的所有實時穩態信息,包括開關位置、 保護動作狀態、遙測量等,形成事故分析的數據基礎。
8)曲線查詢:能夠查詢實時曲線和歷史曲線,包括三相電流、三相電壓、有功功率、無功功率、功率因數等所有遙測量。
圖14 遙測曲線查詢
9)用戶權限管理:設置了用戶權限管理功能,通過用戶權限管理能夠防止未經授權的操作(如遙控的操作,數據庫修改等)。系統可以定義不同操作權限的權限組(如管理員組、工程師組、操作員組等),在每個權限組里分配不同用戶,為系統運行、維護、管理提供可靠的安全保障。
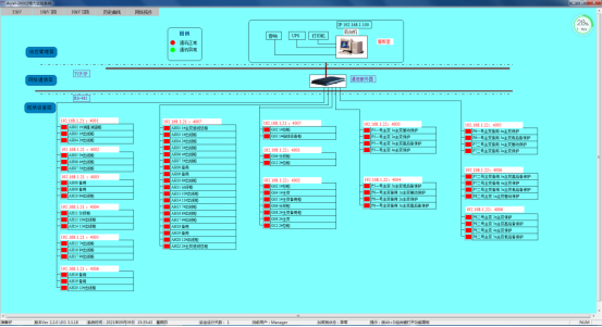
10)網絡拓撲圖:支持實時監視接入系統的各設備的通訊狀態,能夠完整的顯示整個系統網絡結構;可在線診斷設備通訊狀態,發生網絡異常時能自動在界面上顯示故障設備或元件及其故障部位。
圖15 網絡拓撲圖
11)遙控功能:根據電力規程要求,可以對整個配電系統范圍內的設備進行遠程遙控操作。
12)通信管理:可以對整個配電系統范圍內的設備通信情況進行管理、控制、數據的實時監測。
5 現場安裝圖片
本項目35kV主變保護采用組屏方式安裝,35kV進線柜、母聯柜、PT柜的設備以及10kV設備就地安裝在各個高壓開關柜上,電力監控系統主機放置于高壓配電房值班室內中,現場安裝圖片如下。
圖16 主變保護屏現場圖片
圖17 35kV就地設備安裝圖片
圖18 10kV就地設備安裝圖片
圖19 10kV/0.4KV就地設備安裝圖片
6 結語
微機保護裝置在電力系統中具有舉足輕重的地位,它能夠反應設備的故障和不正常工作狀態并自動迅速地、有選擇性地動作于斷路器將故障設備從系統中切除,保證無故障設備繼續正常運行,將事故限制在小范圍,提高系統運行的可靠性,保證向用戶安全、連續供電。本文介紹的35kV配電工程通過對各個保護對象裝設對應的保護裝置,不但使整個配電工程實現了綜合自動化,還有效地降低了工作人員的勞動強度,提高了設備運行的可靠性。
參考文獻
[1] 安科瑞企業微電網設計與應用手冊.2020.6月版
[2] 安科瑞35KV以及下變電所智能配電系統設計與產品二次原理圖集.2020.10月版
[3] 安科瑞用戶變電站綜合自動化與運維解決方案.2021.3月版
作者介紹:
崔庭宇,男,本科,江蘇安科瑞電器制造有限公司,主要研究方向為工業能源管理系統。Email:cuitingyu@email.acrel.cn;QQ:2881068608;手機:18860995105;電話:0510-86179851;傳真:0510-86179975 網址:http://www.acrel-energy.cn